当前位置:首页游戏攻略 → 《数码宝贝物语:时空异客》关键装备物品效果及获得方法介绍

《数码宝贝物语:时空异客》关键装备物品效果及获得方法介绍

时间:2025-10-15 14:32:06 作者:小黑盒

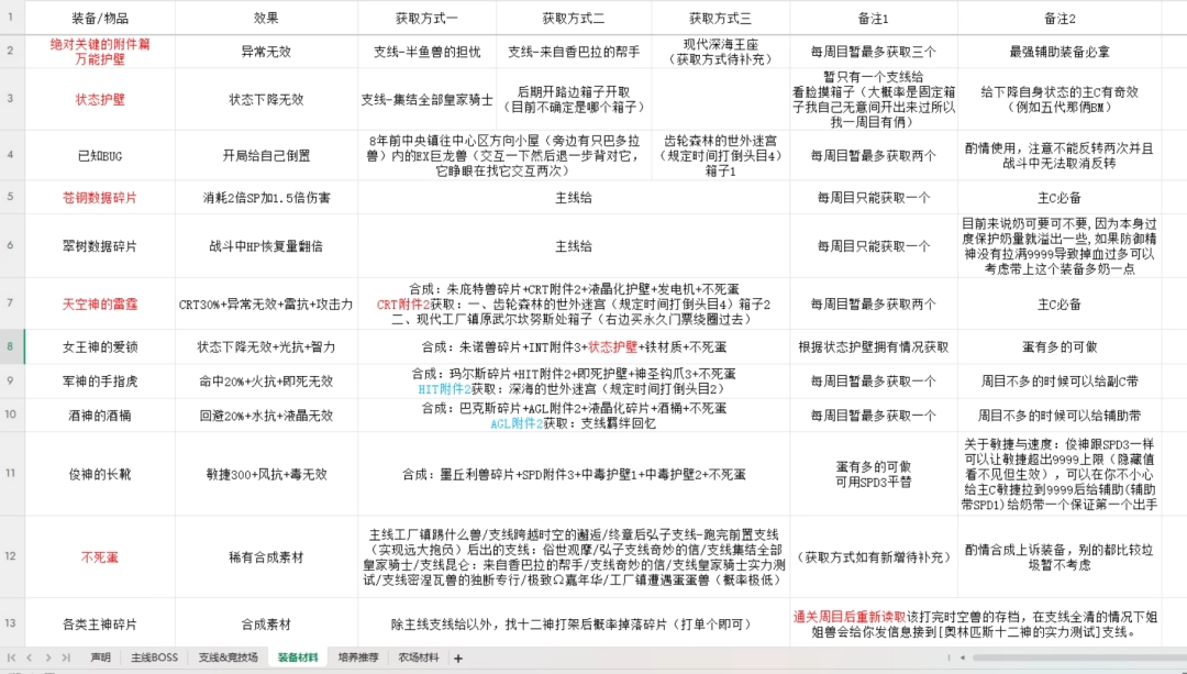
《数码宝贝物语:时空异客》中的能够提升战队战斗力的关键装备物品的数量是很多的,首先是万能护壁,可以让异常状态无效,获得方法的第一个是支线任务半鱼兽的担忧,第二个是支线任务来自香巴拉的帮手。

数码宝贝物语时空异客关键装备物品怎么获得

关键装备物品效果及获得方法如下表

点击图片即可查看大图

相关攻略:最高难度配队推荐

本文内容来源于互联网,如有侵权请联系删除。

相关文章

  • 《数码宝贝物语:时空异客》关键装备物品效果及获得方法介绍

    《数码宝贝物语:时空异客》中的能够提升战队战斗力的关键装备物品的数量是很多的,首先是万能护壁,可以让异常状态无效,获得方法的第一个是支线任务半鱼兽的担忧,第二个是支线任务来自香巴拉的帮手。 数码宝贝物语时空异客关键装备物品怎么获得关键装备物
  • 《数码宝贝物语:时空异客》最高难度配队推荐

    《数码宝贝物语:时空异客》中的配队是游戏里非常重要的事情,尤其是在最高难度的时候,而游戏里的配队思路也很重要,首先是目前超究难度王流配队统一按照过度保护(洗完技能不用变)个性下伟大拥抱(溢出治疗可临时提高最大HP值,并可提升HP相关增益的上

关于本站 | 联系方式 | 版权声明 | 下载帮助(?) | 网站地图

备案编号:闽ICP备2021013604号-1

Copyright 2018-2025 eiruan.com 【A软下载网】 版权所有

本站所有数据来自互联网,版权归原著所有。如有侵权,敬请来信告知,我们将及时撤销。